BB贝博艾弗森原官方网站内部控制管理制度 ——预算执行与分析篇
BB贝博艾弗森原官方网站内部控制管理制度
——预算执行与分析篇
1.预算执行与分析控制目标
(1)预算执行主体明确,责任划分清晰,业务活动开展前经过适当授权审 批、在预算范围内落实到位。
(2)预算执行过程可控,实施全程监控,全面掌握预算执行的进展和结果, 建立预算执行情况预警机制,确保单位根据批复的预算安排各项收支,杜绝资 金挪用现象。
(3)对预算执行进行分析,全面掌握预算执行情况,研究解决预算执行中 存在的问题,提出整改措施,纠正预算执行偏差。
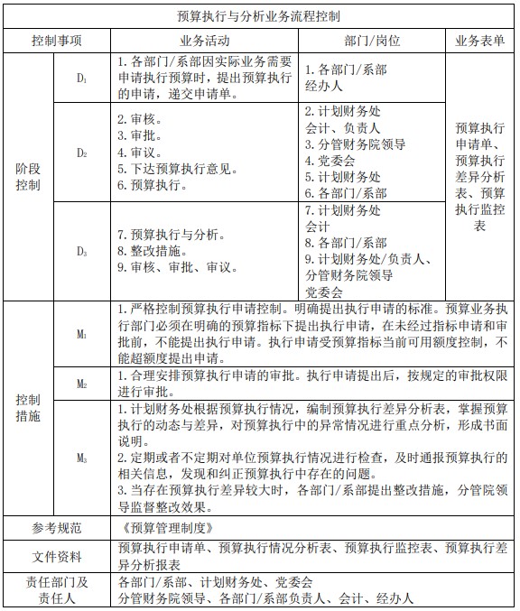
2.预算执行与分析流程
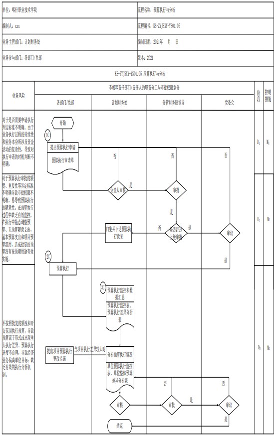
(1)流程描述
①各部门/系部因实际业务需要申请执行预算时,提出预算执行的申请, 递交申请单。计划财务处对预算真实性、可行性等进行审核,做出是否同意预 算执行的决定,计划财务处负责人对预算执行的合规性、与预算方案的相符性、 与经济合同约定的付款进度一致性进行审核,做出是否同意预算执行的决定, 审批预算执行通过后,需提交分管财务院领导审批;分管财务院领导对审批通 过的,且未超过预算业务管理决策机构权限的预算执行申请进行归集,并下达 预算执行意见;超过决定权限的需要提交党委会进行审议。党委会依据实际情 况对决策权限内的预算申请进行审批。各部门/系部根据审批意见,进行预算 执行。
②计划财务处对预算执行情况进行监控和数据汇总。每季度对预算执行情 况进行分析,编制预算执行分析报告,当项目执行差异较大时,由项目所在部 门/系部提交预算执行整改措施,附于分析报告中,报计划财务处负责人、分 管财务院领导、党委会依次审核审批审议,通过后,在公示栏进行公示。
当存在预算执行差异较大时,各部门/系部应提交预算执行整改报告,由 分管院领导监督整改效果。
(2)流程图
4-4-7
(3)预算执行与分析流程控制表
4-4-8
终审:计财处

用户登录